Noch ein 2-Generationen-Projekt ...
-
wolf8201
- Beiträge: 54
- Registriert: 03.04.2022 10:11
- Mofa/Moped: Hercules Prima 5 - BJ 1982 - Typ 634
SACHS Prima 5 - BJ 2001 - Typ 634 053 690
Noch ein 2-Generationen-Projekt ...
Hallo und einen guten Tag wünsche ich allerseits,
zunächst freue ich mich sehr, dass ich dieses Forum entdeckt habe. Besten Dank an alle, die sich die Mühe machen, diese Austauschmöglichkeit zu betreiben. Und an die, welche ihre Zeit, Geduld und Sachverstand hier einbringen.
Es ist echt witzig: Auch ich (Wolf aus dem Raum Stuttgart) habe ein „Vater-Sohn“-Projekt am Laufen. Mein Sohn (14 – mit ganz neuem Mofa-Führerschein) hat von seinem Opa zwei (ich würde sagen zwei heruntergerockte „Ruinen“) vermacht bekommen, die schon seit Jahren in der Garage vor sich hin gammeln. Ich habe mich mit Begeisterung vor ein paar Wochen gemeinsam mit meinem Sohn daran gemacht, die Mühlen wieder auf die Reifen zu stellen um im Sommer gemeinsam eine 25 km/h-Tour zum Bodensee zu machen. Dabei habe ich die „Herausforderungen“ etwas unterschätzt. Da ich als „Schreibtischtäter“ wenig Schrauber-Erfahrung (außer etwas Fahrrad) habe, mache ich diese jetzt. Und mein Sohn hat zumindest ebenso wenig Ahnung. Ich hatte zwar früher auch 2-Takter-Mopeds und kann etwas mechanische Wartung (Vergaser zerlegen, Züge wechseln, Birnen tauschen, Kette spannen, Lager prüfen, Öle und Fette …) erledigen. Allerdings was Motor und v.a. Elektrik betrifft, bin ich (noch) komplett raus.
Daher freue mich auf Tipps und Tricks von Euch, damit wir nach und nach "Herren" über unseren Fuhrpark werden können – oder wenigstens wissen, wann es an der Zeit ist, die Böcke zu verkaufen. Habe schließlich noch andere "Hobbies".
Da ich zwei Mofas zu betreuen habe, schreibe ich von der Hercules (BJ 1982) und von der Sachs (BJ 2001) damit klar ist, worum es geht.
Zur Sachs BJ 2001 (Tank rostfrei, Cockpit mit Zündschlüssel 12V, Iskra-Zündung und ein merkwürdiges schwarzes Kästchen mit drei Steckern in Fahrtrichtung links mit Kabelbinder neben der Trittbrettbefestigung (ist da etwas nachgerüstet worden?):
Natürlich hat mein Sohn nach Bestehen des FS gleich die Karre aktiviert und ist auch damit herumgefahren. Bis ich feststellte, dass er ein Fahrradlicht am Lenker montiert hatte. Meine Nachforschungen haben dann ergeben, dass die Beleuchtung und das Standgas nicht richtig funktionieren:
- Birne vorne durchgebrannt (12V 15W)
- Blinker funktionieren nicht richtig (erst Dauerleuchten, beim Fahren blinken die dann irgendwann)
- Standgas lässt sich nicht stabil einstellen. Das Mofa dreht im Stand hoch, säuft dann wieder ab (Vergaser ist gereinigt, Gaszug getauscht)
- Birne bestellt, eingebaut, am nächsten Tag wieder durch
- Hinten tut sich jetzt auch nichts mehr – hatte den Eindruck, dass die Birnen auffällig hell leuchten
- Massekontakte geprüft, gereinigt
- Kabelstränge respektvoll begutachtet, ob blanke Stellen – nichts Auffälliges (ohne Gewähr)
- Kontakte mit wd40 gesprüht
- Bekannten aktiviert, der wenigstens ein Messgerät bedienen kann. Ergebnis: Vorne an der Birne 1,9 – 2 Volt (Stirnrunzeln 1); Über dem Rahmen am Stecker gelbes Kabel 3 A gemessen (Stirnrunzeln 2). Hohe Spannung vom Polrad weg (weiss nicht mehr genau – Stirnrunzeln 3 und Kopfschütteln)
Die "Fachleute" aus unserer Umgebung sind am Rätseln und diskutieren über Fehler bei der Vekabelung im Cockpit, defekte Lichtelektronik, 3 A seien zu viel ohne Verbraucher, uswusf. Alle meinen es natürlich gut, aber weitergekommen sind wir nicht.
Würde die Mühle am liebsten in eine Werkstatt bringen – leider gibt’s es keine mehr (oder ich kenne keine) welche sich mit diesen Oldies auskennt.
Vielleicht hat mir ja jemand einen Tipp, wie man bei der Fehlersuche vorgehen sollte. Ich werde dann die "Experten" informieren – vielen Dank schonmal.
Grüße aus dem schönen Neckartal
Wolf
zunächst freue ich mich sehr, dass ich dieses Forum entdeckt habe. Besten Dank an alle, die sich die Mühe machen, diese Austauschmöglichkeit zu betreiben. Und an die, welche ihre Zeit, Geduld und Sachverstand hier einbringen.
Es ist echt witzig: Auch ich (Wolf aus dem Raum Stuttgart) habe ein „Vater-Sohn“-Projekt am Laufen. Mein Sohn (14 – mit ganz neuem Mofa-Führerschein) hat von seinem Opa zwei (ich würde sagen zwei heruntergerockte „Ruinen“) vermacht bekommen, die schon seit Jahren in der Garage vor sich hin gammeln. Ich habe mich mit Begeisterung vor ein paar Wochen gemeinsam mit meinem Sohn daran gemacht, die Mühlen wieder auf die Reifen zu stellen um im Sommer gemeinsam eine 25 km/h-Tour zum Bodensee zu machen. Dabei habe ich die „Herausforderungen“ etwas unterschätzt. Da ich als „Schreibtischtäter“ wenig Schrauber-Erfahrung (außer etwas Fahrrad) habe, mache ich diese jetzt. Und mein Sohn hat zumindest ebenso wenig Ahnung. Ich hatte zwar früher auch 2-Takter-Mopeds und kann etwas mechanische Wartung (Vergaser zerlegen, Züge wechseln, Birnen tauschen, Kette spannen, Lager prüfen, Öle und Fette …) erledigen. Allerdings was Motor und v.a. Elektrik betrifft, bin ich (noch) komplett raus.
Daher freue mich auf Tipps und Tricks von Euch, damit wir nach und nach "Herren" über unseren Fuhrpark werden können – oder wenigstens wissen, wann es an der Zeit ist, die Böcke zu verkaufen. Habe schließlich noch andere "Hobbies".
Da ich zwei Mofas zu betreuen habe, schreibe ich von der Hercules (BJ 1982) und von der Sachs (BJ 2001) damit klar ist, worum es geht.
Zur Sachs BJ 2001 (Tank rostfrei, Cockpit mit Zündschlüssel 12V, Iskra-Zündung und ein merkwürdiges schwarzes Kästchen mit drei Steckern in Fahrtrichtung links mit Kabelbinder neben der Trittbrettbefestigung (ist da etwas nachgerüstet worden?):
Natürlich hat mein Sohn nach Bestehen des FS gleich die Karre aktiviert und ist auch damit herumgefahren. Bis ich feststellte, dass er ein Fahrradlicht am Lenker montiert hatte. Meine Nachforschungen haben dann ergeben, dass die Beleuchtung und das Standgas nicht richtig funktionieren:
- Birne vorne durchgebrannt (12V 15W)
- Blinker funktionieren nicht richtig (erst Dauerleuchten, beim Fahren blinken die dann irgendwann)
- Standgas lässt sich nicht stabil einstellen. Das Mofa dreht im Stand hoch, säuft dann wieder ab (Vergaser ist gereinigt, Gaszug getauscht)
- Birne bestellt, eingebaut, am nächsten Tag wieder durch
- Hinten tut sich jetzt auch nichts mehr – hatte den Eindruck, dass die Birnen auffällig hell leuchten
- Massekontakte geprüft, gereinigt
- Kabelstränge respektvoll begutachtet, ob blanke Stellen – nichts Auffälliges (ohne Gewähr)
- Kontakte mit wd40 gesprüht
- Bekannten aktiviert, der wenigstens ein Messgerät bedienen kann. Ergebnis: Vorne an der Birne 1,9 – 2 Volt (Stirnrunzeln 1); Über dem Rahmen am Stecker gelbes Kabel 3 A gemessen (Stirnrunzeln 2). Hohe Spannung vom Polrad weg (weiss nicht mehr genau – Stirnrunzeln 3 und Kopfschütteln)
Die "Fachleute" aus unserer Umgebung sind am Rätseln und diskutieren über Fehler bei der Vekabelung im Cockpit, defekte Lichtelektronik, 3 A seien zu viel ohne Verbraucher, uswusf. Alle meinen es natürlich gut, aber weitergekommen sind wir nicht.
Würde die Mühle am liebsten in eine Werkstatt bringen – leider gibt’s es keine mehr (oder ich kenne keine) welche sich mit diesen Oldies auskennt.
Vielleicht hat mir ja jemand einen Tipp, wie man bei der Fehlersuche vorgehen sollte. Ich werde dann die "Experten" informieren – vielen Dank schonmal.
Grüße aus dem schönen Neckartal
Wolf
Re: Noch ein 2-Generationen-Projekt ...
naja zuerstmal die blinker außer acht lassen und das blinkrelais vom kabelbaum abklemmen
auch das bremslichtkabel vom kabelbaum gelb abmachen
und erstmal den rest machen, nur auf frontlicht und rücklicht konzentrieren
alles andere sind nur weitere stromkreise die mit an gelb hängen
das gelb im stromkreis kann auch grün sein...dann wird gelb aus der zündung direkt an regler gehn und kommt dann da als grün wieder raus...dann hängen alle anderen verbraucher halt mit an grün ...das zum zündschloss geht..
da ist dann unten nach dem regler die verbindung zum bremslicht und zum blinkrelais...die kabel erstmal abmachen.. sind 2 extra stromkreise die paralell mit am strom hängen
---> da https://www.50er-forum.de/attachments/p ... -jpg.3040/
sollte dein regler sein
die birnen sind die nächsten 2 stromkreise die mit am lichtstrom hängen
licht vorne und licht hinten
die iskra braucht einen spannungsregler damit birnen nicht durchbrennen...das könnte der schwarze kasten mit den 3 kabeln sein...der dann entweder falsch angeschlossen ist..oder defekt ist
geht der regler nicht...sind ratz fatz solche 12v 15w birnen durch wenn etwas gas gibst, rücklicht noch schneller
der schwarze kasten kann aber auch blinkrelais sein und der regler fehlt völlig
iskre regler http://www.motelek.net/schema/spannung/ ... 754003.jpg
iskra blinkrelais https://81679.forumromanum.com/member/f ... onsearch=1
das ist ein wechselstromblinkrelais,, es dürfen keine birnen mit mehr als 10w rein 12v
und im standgas tut sich da dann nicht viel
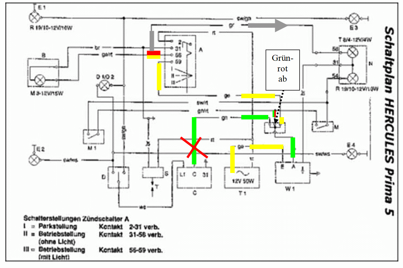
original schaltplan --> http://up.picr.de/6365184yfc.jpg
mach mal bilder von den teilen an der mühle damit man was sieht...auch vom blinkrelais ob das ein orgteil ist . wenn dann steht was auf dem relais
ansonsten alles an der mühle auf falschluft absprühen...auch stoßweise ins polrad...
zylinderfuss
zylinder-ass
ass-vergaser
vergaseranschluss zum luftfilter
überall wo drehzahl sinkt..zieht die falschluft
zu hoher und schwankende drehzahl könnte wellendichtring defekt an der zündung sein
oder was anderes...zündprobleme
vergaser , benzin...luftfilter ...benzin kommt nicht nach..luft im benzinschlauch
ist da der luftfilter rechts an der mofa dran...der runde kasten???
welche nummer steht auf dem vergaser?
auch das bremslichtkabel vom kabelbaum gelb abmachen
und erstmal den rest machen, nur auf frontlicht und rücklicht konzentrieren
alles andere sind nur weitere stromkreise die mit an gelb hängen
das gelb im stromkreis kann auch grün sein...dann wird gelb aus der zündung direkt an regler gehn und kommt dann da als grün wieder raus...dann hängen alle anderen verbraucher halt mit an grün ...das zum zündschloss geht..
da ist dann unten nach dem regler die verbindung zum bremslicht und zum blinkrelais...die kabel erstmal abmachen.. sind 2 extra stromkreise die paralell mit am strom hängen
---> da https://www.50er-forum.de/attachments/p ... -jpg.3040/
sollte dein regler sein
die birnen sind die nächsten 2 stromkreise die mit am lichtstrom hängen
licht vorne und licht hinten
die iskra braucht einen spannungsregler damit birnen nicht durchbrennen...das könnte der schwarze kasten mit den 3 kabeln sein...der dann entweder falsch angeschlossen ist..oder defekt ist
geht der regler nicht...sind ratz fatz solche 12v 15w birnen durch wenn etwas gas gibst, rücklicht noch schneller
der schwarze kasten kann aber auch blinkrelais sein und der regler fehlt völlig
iskre regler http://www.motelek.net/schema/spannung/ ... 754003.jpg
iskra blinkrelais https://81679.forumromanum.com/member/f ... onsearch=1
das ist ein wechselstromblinkrelais,, es dürfen keine birnen mit mehr als 10w rein 12v
und im standgas tut sich da dann nicht viel
original schaltplan --> http://up.picr.de/6365184yfc.jpg
mach mal bilder von den teilen an der mühle damit man was sieht...auch vom blinkrelais ob das ein orgteil ist . wenn dann steht was auf dem relais
ansonsten alles an der mühle auf falschluft absprühen...auch stoßweise ins polrad...
zylinderfuss
zylinder-ass
ass-vergaser
vergaseranschluss zum luftfilter
überall wo drehzahl sinkt..zieht die falschluft
zu hoher und schwankende drehzahl könnte wellendichtring defekt an der zündung sein
oder was anderes...zündprobleme
vergaser , benzin...luftfilter ...benzin kommt nicht nach..luft im benzinschlauch
ist da der luftfilter rechts an der mofa dran...der runde kasten???
welche nummer steht auf dem vergaser?
Zuletzt geändert von carinona am 06.04.2022 15:09, insgesamt 1-mal geändert.
-
wolf8201
- Beiträge: 54
- Registriert: 03.04.2022 10:11
- Mofa/Moped: Hercules Prima 5 - BJ 1982 - Typ 634
SACHS Prima 5 - BJ 2001 - Typ 634 053 690
Re: Noch ein 2-Generationen-Projekt ...
Servus und dankeschön für die schnelle Antwort!
Der Luftfilterkasten ist rechts und rund
Auf dem Vergaser steht: 85/10114
Fragen:
Wo ist das Blinkrelais und wie sieht es aus - Dein link zeigt kein Bild an.
Wie sprüht man auf Falschluft ab?
Ich lade gleich mal Bilder hoch.
Grüße - Wolf
Der Luftfilterkasten ist rechts und rund
Auf dem Vergaser steht: 85/10114
Fragen:
Wo ist das Blinkrelais und wie sieht es aus - Dein link zeigt kein Bild an.
Wie sprüht man auf Falschluft ab?
Ich lade gleich mal Bilder hoch.
Grüße - Wolf
Re: Noch ein 2-Generationen-Projekt ...
jo soweit alles original...selten
das sind ostblock motoren...ich würde zu komplett neuen dichtringen und lagern raten
https://www.di-blasi-r7-tuning.de/diblasir2.html
viewtopic.php?t=1457
neuem getriebeöl
https://www.ebay.de/itm/303288381518?ep ... SwTgBh8~dQ
https://www.ebay.de/itm/303288381518?ep ... SwTgBh8~dQ
öl fürn tank mindesrens teilsynthetik 2 takt öl
absprühen, man besorg sich wd-40 oder startpilot oder bremsenreinigerspray,
also was mit brennbarem treibgas...dann sprüht man die genannten verbindungen ab, und zwar alle...den im zweifel ist es dann immer die die man nicht abgesprüht hat.
auch wo der luftfilterkasten drüben am rahmen dran ist....den schlauch und adapter hinterm vergaser
die einzeige stelle wo die luft ziehen darf ist hinten am luftfilterkasten
da muss auch der papierfilter sauber sein und richtig eingebaut... kleines loch am papierfilter richtung zylinder
nun zum strom
hinsehn...
gelbes kabel aus der zündung muss an gelb regler...und nirgends woanders dran...also direkt ...geh nicht über los...
dann multimeter an gün regler
multimeter auf Volt AC~ stellen
ein pol an grün . ein pol an masse rahmen...
dann messen mit etwas gas...
die spannung darf nicht über 14-15 volt gehn, sonst ist regler defekt, dann tauchen da bis 50volt ca auf
sprich mit gas muss da ne geregelte spannung von ca 12-14v AC anliegen.
nachsehn wo das grün von dem schwarzen kasten hingeht...das strom der auch am regler hängt...da muss auch noch der bremslichtstrom grün-rot dran sein...diese beiden dann von grün kabelbaum abmachen bis das licht eindwandfrei ist
dann erst den nächsten stromkreis
also stück für stück...
grün regler ist die gesammte stromversogung für den kabelbaum
wenn der regelt
dann muss diese spannung auch oben am zündschloss ankommen
ob die oben dann als grün oder gelb ankommt... muss man hinsehn. zündschloss hinten
das mal das erste....
vom zündschloss klemme 56 geht der strom an frontlicht UND an rücklicht
und das kann nicht durchbrennen wenn die sdpannung stimmt und es richtig angeschlossen ist
das rot kabel von der cdi gehör am schloss an klemme 2 zum auschalten des motors
zündschloss https://www.ebay.de/itm/304396224354?ha ... Sw34FVExY8
wenn dann der strom ok ist
vernünftige birne https://www.easyparts-rollerteile.de/La ... -p17478346
*
*
licht
man kann rotgrün bremslicht auch erstmal mit dran lassen...solange man nicht bremst sollte es aus sein..wenns probleme gibt da auch das erstmal ab vom lichtstrom.
aber grün am blinkerrelais würde ich mal abzuiehn.das ja easy
an grün regler hängen also normalerweise 3 stromkreise mit den enstsprechende unterstromkreisen...alles parallel und wechselstrom
*
1. lichtrom
a: frontlicht
b: rücklicht
*
2. blinkerstrom Relais
a blinkerschalter
a1+a2 ...2x blinker links
b1+b2... 2x blnker rechts
*
3. bremslichtstrom...
a bremslichtschalter vorn +bremslicht
b bremslichtschalter hinten + bremslicht
lichstrom
lichtmaschine gelb-->regler gelb-->regler grün--> gelb zum zündschloss klemme 59 ---> schalter 59/56 --> 56 gelbrot frontlicht + grau rücklicht
das sind ostblock motoren...ich würde zu komplett neuen dichtringen und lagern raten
https://www.di-blasi-r7-tuning.de/diblasir2.html
viewtopic.php?t=1457
neuem getriebeöl
https://www.ebay.de/itm/303288381518?ep ... SwTgBh8~dQ
https://www.ebay.de/itm/303288381518?ep ... SwTgBh8~dQ
öl fürn tank mindesrens teilsynthetik 2 takt öl
absprühen, man besorg sich wd-40 oder startpilot oder bremsenreinigerspray,
also was mit brennbarem treibgas...dann sprüht man die genannten verbindungen ab, und zwar alle...den im zweifel ist es dann immer die die man nicht abgesprüht hat.
auch wo der luftfilterkasten drüben am rahmen dran ist....den schlauch und adapter hinterm vergaser
die einzeige stelle wo die luft ziehen darf ist hinten am luftfilterkasten
da muss auch der papierfilter sauber sein und richtig eingebaut... kleines loch am papierfilter richtung zylinder
nun zum strom
hinsehn...
gelbes kabel aus der zündung muss an gelb regler...und nirgends woanders dran...also direkt ...geh nicht über los...
dann multimeter an gün regler
multimeter auf Volt AC~ stellen
ein pol an grün . ein pol an masse rahmen...
dann messen mit etwas gas...
die spannung darf nicht über 14-15 volt gehn, sonst ist regler defekt, dann tauchen da bis 50volt ca auf
sprich mit gas muss da ne geregelte spannung von ca 12-14v AC anliegen.
nachsehn wo das grün von dem schwarzen kasten hingeht...das strom der auch am regler hängt...da muss auch noch der bremslichtstrom grün-rot dran sein...diese beiden dann von grün kabelbaum abmachen bis das licht eindwandfrei ist
dann erst den nächsten stromkreis
also stück für stück...
grün regler ist die gesammte stromversogung für den kabelbaum
wenn der regelt
dann muss diese spannung auch oben am zündschloss ankommen
ob die oben dann als grün oder gelb ankommt... muss man hinsehn. zündschloss hinten
das mal das erste....
vom zündschloss klemme 56 geht der strom an frontlicht UND an rücklicht
und das kann nicht durchbrennen wenn die sdpannung stimmt und es richtig angeschlossen ist
das rot kabel von der cdi gehör am schloss an klemme 2 zum auschalten des motors
zündschloss https://www.ebay.de/itm/304396224354?ha ... Sw34FVExY8
wenn dann der strom ok ist
vernünftige birne https://www.easyparts-rollerteile.de/La ... -p17478346
*
*
licht
man kann rotgrün bremslicht auch erstmal mit dran lassen...solange man nicht bremst sollte es aus sein..wenns probleme gibt da auch das erstmal ab vom lichtstrom.
aber grün am blinkerrelais würde ich mal abzuiehn.das ja easy
an grün regler hängen also normalerweise 3 stromkreise mit den enstsprechende unterstromkreisen...alles parallel und wechselstrom
*
1. lichtrom
a: frontlicht
b: rücklicht
*
2. blinkerstrom Relais
a blinkerschalter
a1+a2 ...2x blinker links
b1+b2... 2x blnker rechts
*
3. bremslichtstrom...
a bremslichtschalter vorn +bremslicht
b bremslichtschalter hinten + bremslicht
lichstrom
lichtmaschine gelb-->regler gelb-->regler grün--> gelb zum zündschloss klemme 59 ---> schalter 59/56 --> 56 gelbrot frontlicht + grau rücklicht
Zuletzt geändert von carinona am 06.04.2022 21:26, insgesamt 2-mal geändert.
-
wolf8201
- Beiträge: 54
- Registriert: 03.04.2022 10:11
- Mofa/Moped: Hercules Prima 5 - BJ 1982 - Typ 634
SACHS Prima 5 - BJ 2001 - Typ 634 053 690
Re: Noch ein 2-Generationen-Projekt ...
Noch mal dankeschön für die detaillierten Infos. Wie lange beschäftigst Du Dich denn schon mit diesen Mühlen?
Ich werde umgehend mit meinen "Sachverständigen" Schritt für Schritt abarbeiten.
Zwei Fragen hätte ich noch:
Was meinst Du mit selten und bedeutet Dichtringe und Lager Motor (zerlegen)?
Danke für Deine Mühe und Geduld - Wolf
Ich werde umgehend mit meinen "Sachverständigen" Schritt für Schritt abarbeiten.
Zwei Fragen hätte ich noch:
Was meinst Du mit selten und bedeutet Dichtringe und Lager Motor (zerlegen)?
Danke für Deine Mühe und Geduld - Wolf
Re: Noch ein 2-Generationen-Projekt ...
ja ...motor überholen bedeutet zerlegen...man kann auch damit noch warten bis es sein muss.. man kann es nach 20 jahre aber auch so machen.
das zeug kostet 35eu.
auf dem video in vielen teilen haargenau erklärt..
also nicht soderlich schwer...wenn man sich daran hält
nur halt ohne das pleuel so zu fixieren wie in dem video gemacht..das kann problem geben
sprüh stoßweise in dein polrad ...wenn dann die drehzahl sinkt ist dein dichtring defekt,
wer dann glaubt der rest wäre noch neu..dem kann man nicht helfen..
mann könnte auch den einen dichtring austauschen.. man kommt da von außen dran...wenns sein muss.
wenn man polrad hoch runter und seitlich bewegt darf null spiel fühlbar sein...sonst sinds die lager
viel ist in so einem motor nicht drin
https://www.hercules-jogging.de/images/ ... _motor.jpg
ist immer die frage...meine ist seit 1992 unverändert..am motor ..und noch dicht..
ich will aber keine urlaubsfahrt damit machen...kurv immer im 10km bereich rum
und wichtig...wenn da jemand an der mühle mit multimeter misst...es gibt keinen gleichstrom...es ist alles wechselstrom
und durchgangsmessungen geben meist auch keinen sin. da birnen und spulen alle mit einem pol an masse liegen, da hat man fast immer durchgang
AC regler https://www.ebay.de/itm/323931079552?ha ... SwrW9djz7r
man kann auch regler einbauen der auch noch einen gleichstromausgang hat...wie man will
https://www.ebay.de/itm/334150433179?ha ... Sw1bxgsAIg
das zeug kostet 35eu.
auf dem video in vielen teilen haargenau erklärt..
also nicht soderlich schwer...wenn man sich daran hält
nur halt ohne das pleuel so zu fixieren wie in dem video gemacht..das kann problem geben
sprüh stoßweise in dein polrad ...wenn dann die drehzahl sinkt ist dein dichtring defekt,
wer dann glaubt der rest wäre noch neu..dem kann man nicht helfen..
mann könnte auch den einen dichtring austauschen.. man kommt da von außen dran...wenns sein muss.
wenn man polrad hoch runter und seitlich bewegt darf null spiel fühlbar sein...sonst sinds die lager
viel ist in so einem motor nicht drin
https://www.hercules-jogging.de/images/ ... _motor.jpg
ist immer die frage...meine ist seit 1992 unverändert..am motor ..und noch dicht..
ich will aber keine urlaubsfahrt damit machen...kurv immer im 10km bereich rum
und wichtig...wenn da jemand an der mühle mit multimeter misst...es gibt keinen gleichstrom...es ist alles wechselstrom
und durchgangsmessungen geben meist auch keinen sin. da birnen und spulen alle mit einem pol an masse liegen, da hat man fast immer durchgang
AC regler https://www.ebay.de/itm/323931079552?ha ... SwrW9djz7r
man kann auch regler einbauen der auch noch einen gleichstromausgang hat...wie man will
https://www.ebay.de/itm/334150433179?ha ... Sw1bxgsAIg
-
wolf8201
- Beiträge: 54
- Registriert: 03.04.2022 10:11
- Mofa/Moped: Hercules Prima 5 - BJ 1982 - Typ 634
SACHS Prima 5 - BJ 2001 - Typ 634 053 690
Re: Noch ein 2-Generationen-Projekt ...
Okay - eins nach dem anderen - erst der Strom, das Licht und dann der Motor. Und ich habe ja auch noch die 82-er-Ruine. Muss schaun, dass ich bald in Rente komme
. Dankeschön - melde mich.
Re: Noch ein 2-Generationen-Projekt ...
mit selten meinte ich das die noch unverbastelt ist.
das ist immer ein gutes zeichen
bei der 82er hast die problem noch mehr...mit den alten dichtringen
da muss man dann auch überlegen ob man noch einen cent in die zündung steckt
würde da zündspule und unterbrecher und kondensator gleich wechseln...gegen zeug das was taugt
zb
https://www.ebay-kleinanzeigen.de/s-anz ... 6-306-8414
https://www.ebay-kleinanzeigen.de/s-anz ... 1-306-8414
https://www.puchshop.de/effe-zundkontak ... feder.html
wenn bosch zündung drin ist...
noch neues zündkabel
dann ist diese baustelle erledigt
eine 40zig jahre alte zündung ist nicht mehr zuverlässig...zumindest für längere strecken..bei erwärmung weis man nicht was die tut.
wenn die solange stand....hast du den vergaser abgehabt ...schwimmerkammer ...wenn das weiße ablagerungen drin sind wird auch die süe und der düsentock nicht sauber sein
die messing teil sollte man dann paar stunden in essig legen ...dann durchblasen
die weißen ablagerungen gehn mit lösemitte bzw benzin weg
alte benzinfilter können auch ärger machen
du solltest den beiden neuen filter und schlauch gönnen
und für die alte dichtung parat haben
https://www.ebay.de/itm/175145924862?ha ... SwyDxXh8FB
https://www.ebay.de/itm/184958565512?ha ... SworNb9wl2
auch hinsehn ob bei der alten der luftfilter noch sauber ist...die verölen hinter dem vergaser und sind dann fällig
https://www.ebay.de/itm/183179061482?ha ... Sw5WNa0mSm
das ist immer ein gutes zeichen
bei der 82er hast die problem noch mehr...mit den alten dichtringen
da muss man dann auch überlegen ob man noch einen cent in die zündung steckt
würde da zündspule und unterbrecher und kondensator gleich wechseln...gegen zeug das was taugt
zb
https://www.ebay-kleinanzeigen.de/s-anz ... 6-306-8414
https://www.ebay-kleinanzeigen.de/s-anz ... 1-306-8414
https://www.puchshop.de/effe-zundkontak ... feder.html
wenn bosch zündung drin ist...
noch neues zündkabel
dann ist diese baustelle erledigt
eine 40zig jahre alte zündung ist nicht mehr zuverlässig...zumindest für längere strecken..bei erwärmung weis man nicht was die tut.
wenn die solange stand....hast du den vergaser abgehabt ...schwimmerkammer ...wenn das weiße ablagerungen drin sind wird auch die süe und der düsentock nicht sauber sein
die messing teil sollte man dann paar stunden in essig legen ...dann durchblasen
die weißen ablagerungen gehn mit lösemitte bzw benzin weg
alte benzinfilter können auch ärger machen
du solltest den beiden neuen filter und schlauch gönnen
und für die alte dichtung parat haben
https://www.ebay.de/itm/175145924862?ha ... SwyDxXh8FB
https://www.ebay.de/itm/184958565512?ha ... SworNb9wl2
auch hinsehn ob bei der alten der luftfilter noch sauber ist...die verölen hinter dem vergaser und sind dann fällig
https://www.ebay.de/itm/183179061482?ha ... Sw5WNa0mSm
-
wolf8201
- Beiträge: 54
- Registriert: 03.04.2022 10:11
- Mofa/Moped: Hercules Prima 5 - BJ 1982 - Typ 634
SACHS Prima 5 - BJ 2001 - Typ 634 053 690
Re: Noch ein 2-Generationen-Projekt ...
Hallo,
Vergaser habe ich gereinigt, Ablagerungen habe ich keine gesehen. Zwei Vergaserdichtsätze habe ich auch noch auf Vorrat. Der Spritfilter ist gewechselt und die Züge (bis auf den Bremszug - da habe ich woanders eine Frage eingestellt) auch. Der Tip mit einer neuen Zündung ist gut - allerdings darf ich mich jetzt nicht verzetteln und muss erst die 2001er wieder für meinen Sohn flott bekommen.
Die Mühle läuft gut an, klingt gesund, zieht aber schlecht am Berg und macht einen ziemlichen Lärm. Auspuff habe ich ausgebrannt und den Eindruck, dass der original ist. Habe schon daran gedacht, Stahlwolle reinzupacken, damit man nicht ständig vom Tanzclub Grün-Weiss belästigt wird. Vielleicht ist man solche Geräusche einfach nicht mehr gewohnt.
Grüße - Wolf
Vergaser habe ich gereinigt, Ablagerungen habe ich keine gesehen. Zwei Vergaserdichtsätze habe ich auch noch auf Vorrat. Der Spritfilter ist gewechselt und die Züge (bis auf den Bremszug - da habe ich woanders eine Frage eingestellt) auch. Der Tip mit einer neuen Zündung ist gut - allerdings darf ich mich jetzt nicht verzetteln und muss erst die 2001er wieder für meinen Sohn flott bekommen.
Die Mühle läuft gut an, klingt gesund, zieht aber schlecht am Berg und macht einen ziemlichen Lärm. Auspuff habe ich ausgebrannt und den Eindruck, dass der original ist. Habe schon daran gedacht, Stahlwolle reinzupacken, damit man nicht ständig vom Tanzclub Grün-Weiss belästigt wird. Vielleicht ist man solche Geräusche einfach nicht mehr gewohnt.
Grüße - Wolf
Re: Noch ein 2-Generationen-Projekt ...
vernüftigen auspuff dran
getarnt https://www.ebay.de/itm/352612508917?fi ... SwwnVcgnyH
und wie gesagt sprüh das teil ab...stoßweise ins polrad sprühen und den rest...
alles andere ist sinnloses gerätsel..sollte der dichtring einen defekt haben stimmt nichts.
auch wenn die woanders falschluft ansaugt.
und wenn da alles ok ist...dann weis man das dann
dann ist der fehler woanders
du musst dann 5km vollgas fahren, motor aus und kerze raus
das kerzenbild sagt dann wie der motor verbrennt
es gehört ngk B5hs oder bosch W8Ac kerze in die 2001er ..
elektrodenabstand 0,5mm
immer das meist sinnlose auspuff ausgebrenne
am auspuff liegst normal nie, höchstens das innen noch ein lochblech dicht ist
meist liegt es am schalldämpfer
https://www.ebay.de/itm/181889565720?ha ... SwLehiD9U3
wenn der fehlt stimmt auch nix mehr...es wird laut und die auspuffabstimmung stimmt nicht mehr...das kann zu leistungsverlust führen
ansonsten wirds laut wenn der krümmer unddicht ist
oder luftfilter nicht richtig dran ist...am vergaser
getarnt https://www.ebay.de/itm/352612508917?fi ... SwwnVcgnyH
und wie gesagt sprüh das teil ab...stoßweise ins polrad sprühen und den rest...
alles andere ist sinnloses gerätsel..sollte der dichtring einen defekt haben stimmt nichts.
auch wenn die woanders falschluft ansaugt.
und wenn da alles ok ist...dann weis man das dann
dann ist der fehler woanders
du musst dann 5km vollgas fahren, motor aus und kerze raus
das kerzenbild sagt dann wie der motor verbrennt
es gehört ngk B5hs oder bosch W8Ac kerze in die 2001er ..
elektrodenabstand 0,5mm
immer das meist sinnlose auspuff ausgebrenne
am auspuff liegst normal nie, höchstens das innen noch ein lochblech dicht ist
meist liegt es am schalldämpfer
https://www.ebay.de/itm/181889565720?ha ... SwLehiD9U3
wenn der fehlt stimmt auch nix mehr...es wird laut und die auspuffabstimmung stimmt nicht mehr...das kann zu leistungsverlust führen
ansonsten wirds laut wenn der krümmer unddicht ist
oder luftfilter nicht richtig dran ist...am vergaser
-
wolf8201
- Beiträge: 54
- Registriert: 03.04.2022 10:11
- Mofa/Moped: Hercules Prima 5 - BJ 1982 - Typ 634
SACHS Prima 5 - BJ 2001 - Typ 634 053 690
Re: Noch ein 2-Generationen-Projekt ...
Sorry - mein voriger Beitrag bezog sich auf die 82-er
Re: Noch ein 2-Generationen-Projekt ...
egal.. auch absprühen
auch kerzenbild
auch da geht die b5hs oder w8ac für die stadt
ansonsten hat die 82er ngk b6hs oder bosch w7ac
elektrodenabstand 0,5
und für den auspuff gilt auch das gleiche...das ding kann nicht laut sein wenn alles dicht ist und der schalldämpfer drin ist.
du musst da mal systematisch vorgehn
fehler ausschließen!!!!
sonst findest den fehler nie
auch kerzenbild
auch da geht die b5hs oder w8ac für die stadt
ansonsten hat die 82er ngk b6hs oder bosch w7ac
elektrodenabstand 0,5
und für den auspuff gilt auch das gleiche...das ding kann nicht laut sein wenn alles dicht ist und der schalldämpfer drin ist.
du musst da mal systematisch vorgehn
fehler ausschließen!!!!
sonst findest den fehler nie
-
wolf8201
- Beiträge: 54
- Registriert: 03.04.2022 10:11
- Mofa/Moped: Hercules Prima 5 - BJ 1982 - Typ 634
SACHS Prima 5 - BJ 2001 - Typ 634 053 690
Re: Noch ein 2-Generationen-Projekt ...
Völlig richtig - erst denken - dann schrauben. Ich mach mir jetzt mal einen Plan, wie ich vorgehe.
Danke für die Profi-Tipps. Ich werde berichten.
Grüße
Wolf
Danke für die Profi-Tipps. Ich werde berichten.
Grüße
Wolf
-
wolf8201
- Beiträge: 54
- Registriert: 03.04.2022 10:11
- Mofa/Moped: Hercules Prima 5 - BJ 1982 - Typ 634
SACHS Prima 5 - BJ 2001 - Typ 634 053 690
Re: Noch ein 2-Generationen-Projekt ...
Servus allerseits,
es gibt Neues vom Elektrolurch! Folgende Mess-Infos möchte ich vom "Sachverständigen" weitergeben:
An Gelb (hinter dem Spannungsregler) liegen 4 A Leerlaufstrom an
Spannung an der Lampe: 12 V
Spannungsregler vom Rahmen ab (erstmal funkts) dann an der Lampe 22 V und Fehlerstrom 0 A.
Vermutung: Regler nach innen auf Gehäuse (Masse)
Nächste Schritte:
Spannungsregler tauschen - der hier (https://www.ebay.de/itm/323931079552?ha ... SwrW9djz7r)???. Das sind aber keine Kabel wie beim Original dran - muss man die selber basteln? Gibts keinen, der die Kabel schon dran hat?
Dann überprüfen ob Blinkerrelais was abbekommen hat und defekt ist (Tipp welches und Bezugsquelle wäre nett)
Danke und schönen Sonntag
Wolf
es gibt Neues vom Elektrolurch! Folgende Mess-Infos möchte ich vom "Sachverständigen" weitergeben:
An Gelb (hinter dem Spannungsregler) liegen 4 A Leerlaufstrom an
Spannung an der Lampe: 12 V
Spannungsregler vom Rahmen ab (erstmal funkts) dann an der Lampe 22 V und Fehlerstrom 0 A.
Vermutung: Regler nach innen auf Gehäuse (Masse)
Nächste Schritte:
Spannungsregler tauschen - der hier (https://www.ebay.de/itm/323931079552?ha ... SwrW9djz7r)???. Das sind aber keine Kabel wie beim Original dran - muss man die selber basteln? Gibts keinen, der die Kabel schon dran hat?
Dann überprüfen ob Blinkerrelais was abbekommen hat und defekt ist (Tipp welches und Bezugsquelle wäre nett)
Danke und schönen Sonntag
Wolf
-
wolf8201
- Beiträge: 54
- Registriert: 03.04.2022 10:11
- Mofa/Moped: Hercules Prima 5 - BJ 1982 - Typ 634
SACHS Prima 5 - BJ 2001 - Typ 634 053 690
Re: Noch ein 2-Generationen-Projekt ...
Vermutung: Regler nach innen KURZSCHLUSS auf Gehäuse (Masse)
Re: Noch ein 2-Generationen-Projekt ...
jo, neuen regler wenn der defekt ist
wenn du gelb und grün ohne regler verbindest muss licht im stansgas gehn...nur kein gas geben..dann sind birnen durch, zur sicherheitbirne hinten raus lassen..die kann evtl auch im stand durchbrennen
egal muss eh regler rein
weis zwar nicht was ihr messt
regler braun gegen gehäuse wird sicher innen direkt verbunden sein
sagte diese duchgangsmessung ist schrott bei solchen mühlen,, durchgang sagt meist gar nix
das ist doch so simpel,. wennm an an regler grün volt ac misst, mühle kabelbaum ab...von grün regler
sieht man ob was kommt und wenn was kommt, mehr braucht man nicht zu um zu sehn ob der regler hin ist
wenn der kurzschließt kommen keine 12v
ist er defekt kommen 30-50 volt
wenn du gelb und grün ohne regler verbindest muss licht im stansgas gehn...nur kein gas geben..dann sind birnen durch, zur sicherheitbirne hinten raus lassen..die kann evtl auch im stand durchbrennen
egal muss eh regler rein
weis zwar nicht was ihr messt
regler braun gegen gehäuse wird sicher innen direkt verbunden sein
sagte diese duchgangsmessung ist schrott bei solchen mühlen,, durchgang sagt meist gar nix
das ist doch so simpel,. wennm an an regler grün volt ac misst, mühle kabelbaum ab...von grün regler
sieht man ob was kommt und wenn was kommt, mehr braucht man nicht zu um zu sehn ob der regler hin ist
wenn der kurzschließt kommen keine 12v
ist er defekt kommen 30-50 volt
Zuletzt geändert von carinona am 10.04.2022 13:05, insgesamt 1-mal geändert.
-
wolf8201
- Beiträge: 54
- Registriert: 03.04.2022 10:11
- Mofa/Moped: Hercules Prima 5 - BJ 1982 - Typ 634
SACHS Prima 5 - BJ 2001 - Typ 634 053 690
Re: Noch ein 2-Generationen-Projekt ...
Danke - ich verbinde erstma gar nix (habe außerdem keine Birnen mehr) sondern bestelle einen neuen Regler und Birnen (Deinen Tipp habe ich ja) und prüfe dann weiter. Ginbts denn einen Regler mit den Kabeln drann oder knips ich die alten ab und mache Kabelschuhe dran?
Re: Noch ein 2-Generationen-Projekt ...
kabelschuhe dranmachen,
6,3mm ...
kabelsteckhülse
https://www.ebay.de/itm/271645216996?ha ... xy--NRoLaa
und je nach regler können sich die anschlüsse ändern
6,3mm ...
kabelsteckhülse
https://www.ebay.de/itm/271645216996?ha ... xy--NRoLaa
und je nach regler können sich die anschlüsse ändern
Zuletzt geändert von carinona am 10.04.2022 13:08, insgesamt 1-mal geändert.
-
wolf8201
- Beiträge: 54
- Registriert: 03.04.2022 10:11
- Mofa/Moped: Hercules Prima 5 - BJ 1982 - Typ 634
SACHS Prima 5 - BJ 2001 - Typ 634 053 690
Re: Noch ein 2-Generationen-Projekt ...
Ich weiß auch nicht, was wir messen - halte nur das Messgerät
und mache Notizen für hier 
Re: Noch ein 2-Generationen-Projekt ...
wenn man an regler grün volt ac misst,ein pol an grün anderen pol an masse rahmen..
vorher mühle kabelbaum ab...von grün regler, bzw grün regler vom kabelbaum abmachen.
sieht man ob was kommt und wenn was kommt, mehr braucht man nicht zu um zu sehn ob der regler hin ist
wenn der kurzschließt kommen keine 12v
ist er defekt kommen 30-50 volt
gelb ist der ungeregelte eingang
grün ist der geregelte ausgang
überspannung wird über braun bzw masse "abgeleitet"
vorher mühle kabelbaum ab...von grün regler, bzw grün regler vom kabelbaum abmachen.
sieht man ob was kommt und wenn was kommt, mehr braucht man nicht zu um zu sehn ob der regler hin ist
wenn der kurzschließt kommen keine 12v
ist er defekt kommen 30-50 volt
gelb ist der ungeregelte eingang
grün ist der geregelte ausgang
überspannung wird über braun bzw masse "abgeleitet"
Zuletzt geändert von carinona am 10.04.2022 15:38, insgesamt 3-mal geändert.