ich bin neu hier im Forum, und habe gleich schon mal meine erste Frage.
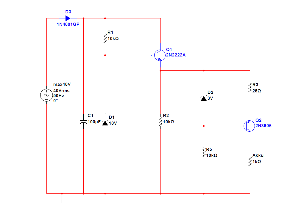
Und zwar habe ich nachdem die Platine der Ulo Box kaputt gegangen ist, eine eigene Schaltung gebaut (siehe Anhang). Ich nutze nur einer der beiden 1~ und 2~ Eingänge. (ist denke ich aber auch aus den Plänen ersichtlich

Die Birnen leuchten leider nur mit ca 5,3V , aber mir ist keine andere möglichkeit eingefallen das zu realisieren. Den NE555 hab ich verwendet, weil mir das ganze sonst mit A Stabiler Kippstufe zu groß geworden wäre.
Die Schaltung funktioniert auch soweit, dass bei ausgeschaltetem Motor die Blinker blinken und der Akku (während der Motor läuft) mit einem konstanten Strom geladen wird (so um die 60 mA, da Q2 der Ladergeler Schaltung ein Darlington Transistor ist).
Nur wenn der Motor läuft, leuchten die Blinker bei betätigen des Schalters dauerhaft.
Woran kann das liegen? Ist das von mir ein Fehler oder liegt das an irgendetwas anderem (den kabeln oder so?)?
Ich bin Azubi als Informationselektroniker und verstehe nicht woran das liegen kann.
Danke schon mal im voraus!