Liebe Hercules -Experten,
ich verstehe leider von Elektrik nicht das meiste ....
Habe eine Prima 4 ,Baujahr 2000 mit Bremslicht und kontaktloser Zündung.
Welchen Schaltplan muss ich verwenden ?
Habe einen Spannungsbegrenzer Iska
Ich habe nur teilweise Informationen verstanden und verstehe zb. nicht ,wie die Masse Rahmen
jeweils angeschlossen werden muss,gibt es Kontaktstellen die geeignet sind ,oder hat die Masse (braun)
einen zusätzlichen eigenen Leiter.
Ihr seht,ich bin ziemlich schlecht in Elektrik....
Schaltplan Hercules Prima
- Michael W.
- Beiträge: 1721
- Registriert: 04.04.2012 00:41
- Mofa/Moped: Hercules: Prima 5 S, Optima 3, P3
DKW 510, Puch Maxi S - Wohnort: Miltenberg
Re: Schaltplan Hercules Prima
Hi,
da können wir uns die Hand geben, bin ein ausgewiesener Stromidiot.
Aber ich habe diesen Thread für dich ausgegraben, schau mal ob dir das was hilft.
Ausserdem kommt bestimmt gleich carinona ums Eck, der ist Spezialist auf dem Gebiet!
Halte aus, Rettung naht!
Du kannst uns auch gerne noch mitteilen was auf dem Polrad steht, damit wir die Zündung identifizieren können!
So long,
Micha
da können wir uns die Hand geben, bin ein ausgewiesener Stromidiot.
Aber ich habe diesen Thread für dich ausgegraben, schau mal ob dir das was hilft.
Ausserdem kommt bestimmt gleich carinona ums Eck, der ist Spezialist auf dem Gebiet!
Halte aus, Rettung naht!
Du kannst uns auch gerne noch mitteilen was auf dem Polrad steht, damit wir die Zündung identifizieren können!
So long,
Micha
"Ein Handtuch ist so ungefähr das Nützlichste, was der interstellare Anhalter besitzen kann...." © by Douglas Adams
R.i.P Lemmy Kilmister *1945-†2015 , Killed by Death
...und in enger Verbundenheit und Respekt: Mach´s gut, Erwin
R.i.P Lemmy Kilmister *1945-†2015 , Killed by Death
...und in enger Verbundenheit und Respekt: Mach´s gut, Erwin
-
- Beiträge: 48
- Registriert: 06.10.2014 12:10
- Mofa/Moped: Hercules Prima 4
- Wohnort: bei Bremen
Re: Schaltplan Hercules Prima
Lieber Michael !
Danke für Deine Tips ! Mit der Schaltskizze habe ich fast alle Anschlüsse gut gefunden !
Ich verstehe auch die Funktionen besser,der einzelnen Bauteile.
Ich habe Kabel liegen für das Bremslicht,sie waren jedoch nicht angeschlossen bei Fahrzeugübergabe.
Der Bremshebel hat einen Schalter,den ich angeklemmt habe,jedoch weiss ich nicht,ob ich ein Fahrzeug habe,
das die Bremslichteinrichtung nur vorgerüstet hat,es war keine Birne und Verkabelung in der Rückleuchte,
ich habe eine neue Rückleuchte mit beiden Birnen eingebaut.
Ich habe das Polrad nochmal fotografiert,auf dem anderen Foto stehen die Daten.
Könnt ihr mir sagen,wie man das Bremslicht anschliesst,oder ,in meinem Fall vielleicht
gar nicht nachrüsten kann ?
Auf der Ankerplatte ist nur eine Spule zu sehen.
Ich freue mich über Eure Tips,das Forum hilft echt weiter und die Leute sind nett !
Bis bald ,Euer Tom !
Danke für Deine Tips ! Mit der Schaltskizze habe ich fast alle Anschlüsse gut gefunden !
Ich verstehe auch die Funktionen besser,der einzelnen Bauteile.
Ich habe Kabel liegen für das Bremslicht,sie waren jedoch nicht angeschlossen bei Fahrzeugübergabe.
Der Bremshebel hat einen Schalter,den ich angeklemmt habe,jedoch weiss ich nicht,ob ich ein Fahrzeug habe,
das die Bremslichteinrichtung nur vorgerüstet hat,es war keine Birne und Verkabelung in der Rückleuchte,
ich habe eine neue Rückleuchte mit beiden Birnen eingebaut.
Ich habe das Polrad nochmal fotografiert,auf dem anderen Foto stehen die Daten.
Könnt ihr mir sagen,wie man das Bremslicht anschliesst,oder ,in meinem Fall vielleicht
gar nicht nachrüsten kann ?
Auf der Ankerplatte ist nur eine Spule zu sehen.
Ich freue mich über Eure Tips,das Forum hilft echt weiter und die Leute sind nett !
Bis bald ,Euer Tom !

- Michael W.
- Beiträge: 1721
- Registriert: 04.04.2012 00:41
- Mofa/Moped: Hercules: Prima 5 S, Optima 3, P3
DKW 510, Puch Maxi S - Wohnort: Miltenberg
Re: Schaltplan Hercules Prima
Hi Tom,
ist gern geschehen! Ist doch super wenn man auch als annähernd Ahnungsloser mit der Hilfe professioneller Ahnungsloser sein "Problem" lösen kann.
Das freut dann auch mich...
Schau mal ob du hiermit noch mehr anfangen kannst.
Einstweilen. Es kann evtl. noch ein wenig dauern aber letztlich kommt noch jemand hier rein, für den so ne kontaktlose Zündung nicht neumodisches Teufelszeug ist, wie für mich...
Hau rein,
Micha
ist gern geschehen! Ist doch super wenn man auch als annähernd Ahnungsloser mit der Hilfe professioneller Ahnungsloser sein "Problem" lösen kann.
Das freut dann auch mich...

Schau mal ob du hiermit noch mehr anfangen kannst.
Einstweilen. Es kann evtl. noch ein wenig dauern aber letztlich kommt noch jemand hier rein, für den so ne kontaktlose Zündung nicht neumodisches Teufelszeug ist, wie für mich...

Hau rein,
Micha
"Ein Handtuch ist so ungefähr das Nützlichste, was der interstellare Anhalter besitzen kann...." © by Douglas Adams
R.i.P Lemmy Kilmister *1945-†2015 , Killed by Death
...und in enger Verbundenheit und Respekt: Mach´s gut, Erwin
R.i.P Lemmy Kilmister *1945-†2015 , Killed by Death
...und in enger Verbundenheit und Respekt: Mach´s gut, Erwin
-
- Beiträge: 48
- Registriert: 06.10.2014 12:10
- Mofa/Moped: Hercules Prima 4
- Wohnort: bei Bremen
Re: Schaltplan Hercules Prima
Ich befürchte ,meine Lichtmaschine ist gar nicht für ein Bremslicht ausgelegt.
Am Fahrzeug,das ich gebraucht gekauft habe,war ein Kabelbaum mit Leitung für Bremslicht (nicht angeschlossen,abisoliert) und Leitungen für Blinker ,auch abisoliert.
Am Bremsgriff ist ein Schalter,mit angeschlossenem Kabel.
Jetzt bin ich nicht sicher,was ich machen soll.
Ich baue das Mofa wieder fahrfertig zusammen,muss noch Kette und Auspuff ran,versuch erstmal den Motor wieder flott zu kriegen.
Vielleicht hat einer von Euch eine Idee zu dem Bremslicht,notfalls schliesse ich es halt nicht an.
Danke erstmal für Eure Aufmerksamkeit und viel Spass am Schrauben und Fahren !!! DAs Frühjahr kommt !
Euer Tom
Am Fahrzeug,das ich gebraucht gekauft habe,war ein Kabelbaum mit Leitung für Bremslicht (nicht angeschlossen,abisoliert) und Leitungen für Blinker ,auch abisoliert.
Am Bremsgriff ist ein Schalter,mit angeschlossenem Kabel.
Jetzt bin ich nicht sicher,was ich machen soll.
Ich baue das Mofa wieder fahrfertig zusammen,muss noch Kette und Auspuff ran,versuch erstmal den Motor wieder flott zu kriegen.
Vielleicht hat einer von Euch eine Idee zu dem Bremslicht,notfalls schliesse ich es halt nicht an.
Danke erstmal für Eure Aufmerksamkeit und viel Spass am Schrauben und Fahren !!! DAs Frühjahr kommt !
Euer Tom
Re: Schaltplan Hercules Prima
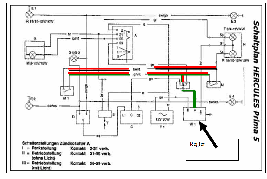
wenn zündspule außen am rahmen mit rotem kabel ist, und kein unterbrecher unterm polrad ist. dann ist es die 50w 12v iskra zündung
dann ist auch strom für bremslicht da
bemslichtstrom kommt dann mit an den regler
falls es der org regler ist , mit an grünes kabel aus dem regler
das ist der org iskra schaltplan --> http://up.picr.de/6365184yfc.jpg
mit bremslicht und blinkern
irgendwo gibts den auch noch als bessere kopie, finde ich grad nicht
masse braun frontlicht kommt mit an zünschloss 31 masse braun
die masse braun kommt von unten hoch, entweder über mutter vom zylinder, oder es ist unten eine schraube am rahmen mit masse kabel
verfolge mal das braune masse kabel der zündeinheit am rahmen, das geht an masse
an den masse punkt kann man braun nach oben und braun nach hinten mit dranmachen
oder verfolge braun vom regler, das geht auch an massepunkt vom rahmen
auf deinem bild seh ich das die zündspule ihre masse vom zylinder bekommt
also such erstmal wo der regler seine masse herbekommt, es muss noch ein masse anschluss braun am rahmen da sein
verkabelung bremslicht
grünrot ist strom zum bremslichtschalter, schwarzrot ist strom zur bremslichtbirne
ganz einfach
das schwarzrote das vom lenker runterkommt, gehört mit an den ausgang vom bremslichtschalter unten, dann brauchst ab da nur ein kabel noch nach hinten zum bremslicht
wenn die zündung also ab werk drin war, dann hast auch die grünroten und rotschwarzen kabel
dann kommt hinten am rücklicht, rotschwarz, braun und grau raus
also sag welche kabel du hast, mach bilder, das bremslicht bekommen wir auf jedenfall hin wenn die schalter da sind, mit den kabel läßt sich was tricksen , wenn welche fehlen
strom fürn bremslichtschalter oben kann man zb auch von gelb am zündschloss holen
wenn kein schwarzrot hinten rauskommt, könnte man braun nach hintren zweckentfremden,,,
denn masse bekommen wir hinten auch wenn wir ein kabel an die schraube, die das rücklicht am blech hält machen
die braunen kabel wurden verlget um sichere masse zu garantieren, im prinzip ist alles blanke metall an der mühle gute masse,
zb die schrauben mit denen die zündspule am rahmen fest ist
etc
dann ist auch strom für bremslicht da
bemslichtstrom kommt dann mit an den regler
falls es der org regler ist , mit an grünes kabel aus dem regler
das ist der org iskra schaltplan --> http://up.picr.de/6365184yfc.jpg
mit bremslicht und blinkern
irgendwo gibts den auch noch als bessere kopie, finde ich grad nicht
masse braun frontlicht kommt mit an zünschloss 31 masse braun
die masse braun kommt von unten hoch, entweder über mutter vom zylinder, oder es ist unten eine schraube am rahmen mit masse kabel
verfolge mal das braune masse kabel der zündeinheit am rahmen, das geht an masse
an den masse punkt kann man braun nach oben und braun nach hinten mit dranmachen
oder verfolge braun vom regler, das geht auch an massepunkt vom rahmen
auf deinem bild seh ich das die zündspule ihre masse vom zylinder bekommt
also such erstmal wo der regler seine masse herbekommt, es muss noch ein masse anschluss braun am rahmen da sein
verkabelung bremslicht
grünrot ist strom zum bremslichtschalter, schwarzrot ist strom zur bremslichtbirne
ganz einfach
das schwarzrote das vom lenker runterkommt, gehört mit an den ausgang vom bremslichtschalter unten, dann brauchst ab da nur ein kabel noch nach hinten zum bremslicht
wenn die zündung also ab werk drin war, dann hast auch die grünroten und rotschwarzen kabel
dann kommt hinten am rücklicht, rotschwarz, braun und grau raus
also sag welche kabel du hast, mach bilder, das bremslicht bekommen wir auf jedenfall hin wenn die schalter da sind, mit den kabel läßt sich was tricksen , wenn welche fehlen
strom fürn bremslichtschalter oben kann man zb auch von gelb am zündschloss holen
wenn kein schwarzrot hinten rauskommt, könnte man braun nach hintren zweckentfremden,,,
denn masse bekommen wir hinten auch wenn wir ein kabel an die schraube, die das rücklicht am blech hält machen
die braunen kabel wurden verlget um sichere masse zu garantieren, im prinzip ist alles blanke metall an der mühle gute masse,
zb die schrauben mit denen die zündspule am rahmen fest ist
etc
Zuletzt geändert von carinona am 02.03.2015 20:45, insgesamt 1-mal geändert.
-
- Beiträge: 48
- Registriert: 06.10.2014 12:10
- Mofa/Moped: Hercules Prima 4
- Wohnort: bei Bremen
Re: Schaltplan Hercules Prima
DANKESCHÖN Carinona !!!!
Das sind super Hilfestellungen !!!! Ich habe ein rotes Kabel an der Zündspule und keinen Unterbrecher unterm Polrad.
Die Leitung hinten zum Rücklicht war völlig vermurckst.
Ich habe ein dreiadriges Stromkabel genommen,führe damit Masse an beide Leuchten und möchte mit einer Leitung jeweils
Bremslicht und Rücklicht ansteuern.Den Rest habe ich soweit angeschlossen.Ob alles funktioniert sehe ich wohl erst,
wenn der Motor läuft.Kann da etwas zerstört werden,wenn ein Anschluss falsch ist und Kurzschluss kommt ?
Die Schaltpläne und Eure Fotos sind klasse ,ich freu mich total über soviel kompetente Hilfe !
Ihr seid echt super Schrauber, Hut ab ! Die Fahrwerktechnik und der Motor selbst war mir vertraut,aber die Elektrik weniger.
Schönen Abend noch ! Tom
Das sind super Hilfestellungen !!!! Ich habe ein rotes Kabel an der Zündspule und keinen Unterbrecher unterm Polrad.
Die Leitung hinten zum Rücklicht war völlig vermurckst.
Ich habe ein dreiadriges Stromkabel genommen,führe damit Masse an beide Leuchten und möchte mit einer Leitung jeweils
Bremslicht und Rücklicht ansteuern.Den Rest habe ich soweit angeschlossen.Ob alles funktioniert sehe ich wohl erst,
wenn der Motor läuft.Kann da etwas zerstört werden,wenn ein Anschluss falsch ist und Kurzschluss kommt ?
Die Schaltpläne und Eure Fotos sind klasse ,ich freu mich total über soviel kompetente Hilfe !
Ihr seid echt super Schrauber, Hut ab ! Die Fahrwerktechnik und der Motor selbst war mir vertraut,aber die Elektrik weniger.
Schönen Abend noch ! Tom

Re: Schaltplan Hercules Prima
da geht nix defekt, gibt höchstens nen kurzschluss und licht geht nicht wenn was verpolst, kurzschluss bei ner lichtspule schadet nix, brennt halt keine birne dann
normales stromkabel geht vom prinzip, da ist die isolierung nichst so haltbar wenns kabel für innen ist
deshab gibts spezielle kfz kabel
zb http://shop.kabelknecht.de/epages/es102 ... s/FLRyy375
http://shop.kabelknecht.de/epages/es102 ... 75mm%C2%B2
Spezial PVC nach DIN ISO 6722
Temperaturbereich : -40 bis+105°C ( FLY -25°C bis +90°C)
Leiter : Kupferlitze blank
lichtstrom gehört immer unten an der isolierten pol der birne, und masse an das blech vom sockel
wichtig ist nur das alle birnen an grün vom regler hängen und nicht an gelb zündung
sonst können die birnen evtl durchbrennen
betriebsanleitung, auf das getriebeöl achten
http://www.technik-ostfriese.com/techni ... eitung.php
http://www.technik-ostfriese.com/techni ... 05_504.php
http://www.ebay.de/itm/Automatik-Getrie ... 2eb2fc7c9a
http://www.technik-ostfriese.com/techni ... -motor.php
und halt nie rot mit etwas anderem verbinden als der zündspule und klemme 2 zündschloss, und nur masse an klemme 31 zündschloss
rot und gelb aus der zündung sind zwei verschiedenene spulen, und zwei spulen darf man nicht verbinden
das zündschloss sind auch nur 2 zweipolschalter im prinzip
31+2, die zündung wird durch kurzschluss ausgeschaltet, wenn 31 mit 2 verbunden ist bei stellung 0 vom zündschloss
und
59+56 lichtschalter
was ist masse?
ganz einfach, man hat unten in der lichtmaschine den 2 pol jeder spule mit dem motorgehäuse verbunden
also ist alles blech an der mühle der zweite pol des wechselstroms
um schlechten kontakt durch die gummis der motoraufhängung auszuschalten hat man kabel von zylinder an rahmen bzw die zündspule gelegt
und masse kabel wurde auch hoch zum lenker gelgt, da das fett im lenkkopflager ein schlechter leiter ist
auch lack leitet nicht so gut, ein richtiges massekabel veringert die übergangswiderstände
wenn man als ein stromkabel an masse legt, passiert nix anderes als das der strom den weg des geringsten widerstandes geht, also über masse direkt an den 2. pol der spule, birnen sind widerstände, die interessieren den strom dann nicht mehr
normales stromkabel geht vom prinzip, da ist die isolierung nichst so haltbar wenns kabel für innen ist
deshab gibts spezielle kfz kabel
zb http://shop.kabelknecht.de/epages/es102 ... s/FLRyy375
http://shop.kabelknecht.de/epages/es102 ... 75mm%C2%B2
Spezial PVC nach DIN ISO 6722
Temperaturbereich : -40 bis+105°C ( FLY -25°C bis +90°C)
Leiter : Kupferlitze blank
lichtstrom gehört immer unten an der isolierten pol der birne, und masse an das blech vom sockel
wichtig ist nur das alle birnen an grün vom regler hängen und nicht an gelb zündung
sonst können die birnen evtl durchbrennen
betriebsanleitung, auf das getriebeöl achten
http://www.technik-ostfriese.com/techni ... eitung.php
http://www.technik-ostfriese.com/techni ... 05_504.php
http://www.ebay.de/itm/Automatik-Getrie ... 2eb2fc7c9a
http://www.technik-ostfriese.com/techni ... -motor.php
und halt nie rot mit etwas anderem verbinden als der zündspule und klemme 2 zündschloss, und nur masse an klemme 31 zündschloss
rot und gelb aus der zündung sind zwei verschiedenene spulen, und zwei spulen darf man nicht verbinden
das zündschloss sind auch nur 2 zweipolschalter im prinzip
31+2, die zündung wird durch kurzschluss ausgeschaltet, wenn 31 mit 2 verbunden ist bei stellung 0 vom zündschloss
und
59+56 lichtschalter
was ist masse?
ganz einfach, man hat unten in der lichtmaschine den 2 pol jeder spule mit dem motorgehäuse verbunden
also ist alles blech an der mühle der zweite pol des wechselstroms
um schlechten kontakt durch die gummis der motoraufhängung auszuschalten hat man kabel von zylinder an rahmen bzw die zündspule gelegt
und masse kabel wurde auch hoch zum lenker gelgt, da das fett im lenkkopflager ein schlechter leiter ist
auch lack leitet nicht so gut, ein richtiges massekabel veringert die übergangswiderstände
wenn man als ein stromkabel an masse legt, passiert nix anderes als das der strom den weg des geringsten widerstandes geht, also über masse direkt an den 2. pol der spule, birnen sind widerstände, die interessieren den strom dann nicht mehr
- Dateianhänge
-
- Zündschloss-Mopshop-Bild-4-pol.gif (39.69 KiB) 22312 mal betrachtet