Blinker blinken bei ausgeschalteter Zündung, leuchten aber dauerhaft bei laufendem Motor

Hier werden Elektrik-/Zündungs-Probleme, dazugehörige Tipps und Verkabelungsprobleme behandelt.
Antworten
BornTOPizza
Beiträge: 3
Registriert: 01.01.2018 10:02
Mofa/Moped: Supra 4 GP, Prima 5s

Blinker blinken bei ausgeschalteter Zündung, leuchten aber dauerhaft bei laufendem Motor

Beitrag von BornTOPizza »

Hallo zusammen,

ich bin neu hier im Forum, und habe gleich schon mal meine erste Frage.

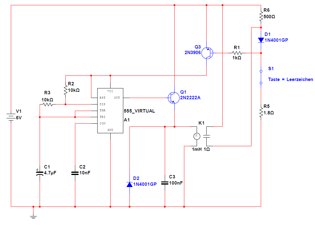
Und zwar habe ich nachdem die Platine der Ulo Box kaputt gegangen ist, eine eigene Schaltung gebaut (siehe Anhang). Ich nutze nur einer der beiden 1~ und 2~ Eingänge. (ist denke ich aber auch aus den Plänen ersichtlich :D)
Die Birnen leuchten leider nur mit ca 5,3V , aber mir ist keine andere möglichkeit eingefallen das zu realisieren. Den NE555 hab ich verwendet, weil mir das ganze sonst mit A Stabiler Kippstufe zu groß geworden wäre.

Die Schaltung funktioniert auch soweit, dass bei ausgeschaltetem Motor die Blinker blinken und der Akku (während der Motor läuft) mit einem konstanten Strom geladen wird (so um die 60 mA, da Q2 der Ladergeler Schaltung ein Darlington Transistor ist).
Nur wenn der Motor läuft, leuchten die Blinker bei betätigen des Schalters dauerhaft.

Woran kann das liegen? Ist das von mir ein Fehler oder liegt das an irgendetwas anderem (den kabeln oder so?)?

Ich bin Azubi als Informationselektroniker und verstehe nicht woran das liegen kann.

Danke schon mal im voraus!
Dateianhänge
Laderegler.PNG
Blinkegeber.PNG
Unbenannt.PNG
Unbenannt.PNG (416.52 KiB) 11546 mal betrachtet

Benutzeravatar
Prima_3s_Fahrer
Beiträge: 560
Registriert: 09.02.2016 16:40
Mofa/Moped: Hercules Prima 3s
Hercules P1-505 P
Hercules M5
Wohnort: Oberbayern

Re: Blinker blinken bei ausgeschalteter Zündung, leuchten aber dauerhaft bei laufendem Motor

Beitrag von Prima_3s_Fahrer »

Hi,

Ich sehe soweit auch kein Fehler in deiner Schaltung. Ich würde mal die Spannung direkt am Akku bei betrieb messen.
Vieleicht sind es auch Störungen da du ja kein Brückengleichrichter verwendest sondern nur eine Einwegschaltung.

Also als erstes würde ich die Spannung messen. Wenn da keine auffälligkeiten sind, die Schaltung optimieren. Ich würde ein Brückengleichrichter an erster Stelle setzten und den 100µF Kondensator in 2x 47µF aufteilen und dazwischen ein niegerohmigen Widerstand(1-10Ohm) setzten. Damit hast du ein zusätzlichen Filter welcher dir die Brummspannung rausfiltert.

Du könntestz auch einfach vor der Blinkerschaltung noch einen 6V Spannungsregler setzten dann kannst du sicher gehen, dass die Blinkerschaltung immer mit 6Volt betrieben wird.
Gruß,
Vale

BornTOPizza
Beiträge: 3
Registriert: 01.01.2018 10:02
Mofa/Moped: Supra 4 GP, Prima 5s

Re: Blinker blinken bei ausgeschalteter Zündung, leuchten aber dauerhaft bei laufendem Motor

Beitrag von BornTOPizza »

Hallo,

danke schonmal für die Antwort, werde ich am Wochenende gleich mal ausprobieren!
Und kann das dann sein, dass der 2~ (wenn dieser nirgends angeschlossen ist) über Masse dauerhaft meine Birnen zum leuchten Bringt? (wenn gerade Impulspause ist)

Ich weiss leider nicht wie das ganze miteinander verkabelt bzw. im Generatur verschalten ist..

Benutzeravatar
Prima_3s_Fahrer
Beiträge: 560
Registriert: 09.02.2016 16:40
Mofa/Moped: Hercules Prima 3s
Hercules P1-505 P
Hercules M5
Wohnort: Oberbayern

Re: Blinker blinken bei ausgeschalteter Zündung, leuchten aber dauerhaft bei laufendem Motor

Beitrag von Prima_3s_Fahrer »

Ja ich weis leider nicht was du für eine Zündung/Fahrzeug(KX5?) hast.
WIe viele Lichtspule da drin sind? keine Ahnung.

Hast du schnomal versucht die Ulo PLatine nachzubauen/reparieren?
ISt vieleicht das Einfachste.
Gruß,
Vale

BornTOPizza
Beiträge: 3
Registriert: 01.01.2018 10:02
Mofa/Moped: Supra 4 GP, Prima 5s

Re: Blinker blinken bei ausgeschalteter Zündung, leuchten aber dauerhaft bei laufendem Motor

Beitrag von BornTOPizza »

Hallo,


hier sind 2 Lichtspulen verbaut .

Antworten